028-82611568
首页
医院概况
医院简介
>>
领导团队
>>
组织架构
>>
医院荣誉
>>
历史沿革
>>
先进设备
>>
医院环境
>>
医院精神
>>
党政建设
>>
新闻中心
医院动态
>>
学术交流
>>
通知公告
>>
媒体宣传
>>
就医指南
就诊须知
>>
门诊时间
>>
预约挂号
>>
医疗保险
>>
交通指示
>>
入院流程
>>
出院流程
>>
特色科室
物理治疗室
>>
心理咨询中心
>>
精神科
>>
医技科
>>
康复科
>>
老年科
>>
专家介绍
专家简介
>>
护理园地
护理概况
>>
专科护理
>>
天使风采
>>
健康社区
健康知识
>>
阳光家园
社区防治
>>
康复家园
>>
专题专栏
专题活动
>>
下载中心
下载中心
>>
医院动态
医院动态
医院动态
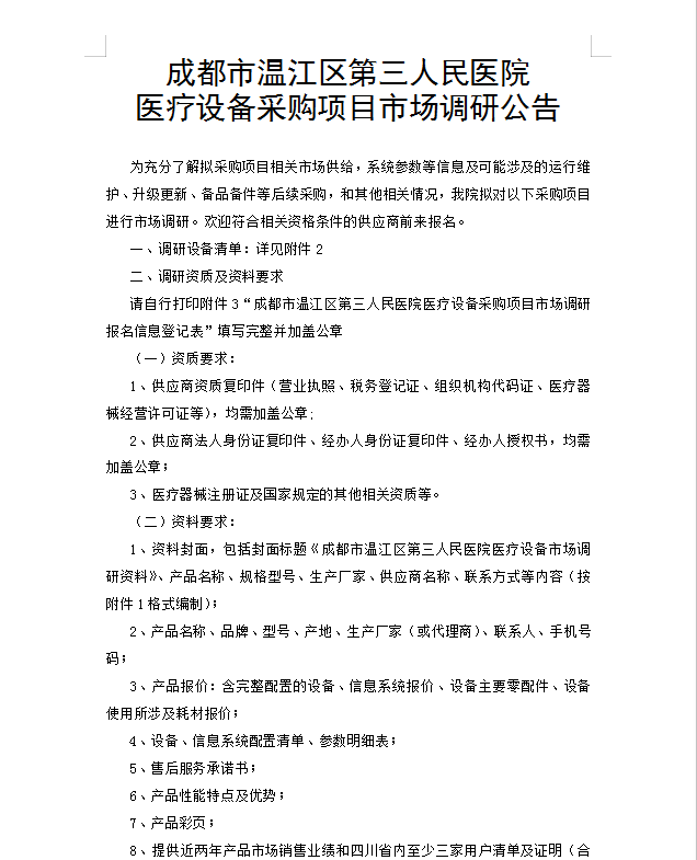
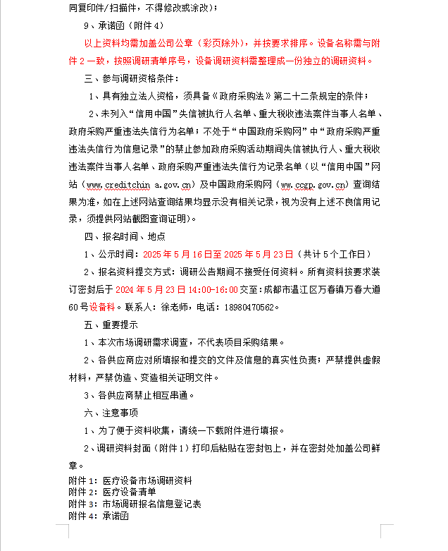
成都市温江区第三人民医院医疗设备采购项目市场调研公告
来源:
发布时间:
2025/5/16 10:25:06
点击率:
406
附件1:医疗设备市场调研资料.docx
附件3:市场调研报名信息登记表.docx
附件4:承诺函.docx
附件2:医疗设备清单.docx